Current Research Focus
I love to build software, I have a passion for means of expression both in natural and in artificial languages, and I am deeply interested in intelligent systems. These three perspectives converge in my current focus: creating the building blocks to enable working programmers to build AI systems. In my doctoral research I integrated reinforcement learning into an experimental programming language and ran a programmer study to validate the usefulness of doing so. This language, AFABL (A Friendly Adaptive Behavior Langauge), is a domain-specific language embedded in Scala and includes abstractions for direct expression of reinforcement learning problems. My programmer study suggested that integrating reinforcement learning into a programming language yields measurable software engineering benefits.
My current focus is to build on my previous work, specifically pushing on four fronts:
-
Advancements in reinforcement learning: arbitration schemes for modular reinforcement learning, abstraction mechanisms to support programming systems, unification of modular and hierarchical reinforcement learning.
-
Advancements in AI programming systems: better programmign abstractions, integrating additional AI algorithms, better integration with compiler and interpreter tool chains.
-
Scaling AI programming systems: developing AI algorithms that take advantage of modern widely used big data platforms like Haddop and Spark to help bridge the gap between research and application.
-
Integrated intelligence: combining knowledge-based and modern AI to support injection of domain knowledge, improved performance, and faster training.
Selected Publications
- Simpkins, C., Bhat, S., & Isbell, C. (2008). Towards Adaptive Programming: Integrating Reinforcement Learning into a Programming Language. In OOPSLA ’08: ACM SIGPLAN Conference on Object-Oriented Programming, Systems, Languages, and Applications, Onward! Track. Nashville, TN USA. PDF
- Simpkins, C. (2010). Integrating Reinforcement Learning into a Programming Language. In Proceedings of the 2010 SIGART/AAAI Doctoral Consortium. Atlanta, GA. PDF
- Simpkins, C., Rugaber, S., & Isbell, C. L. (2017). DSL Design for Reinforcement Learning Agents. In Workshop on Domain-Specific Language Design and Implementation (DSLDI). PDF
- Simpkins, C., & Isbell, C. L. (2019). Composable Modular Reinforcement Learning. In Proceedings of the Thirty-Third National Conference on Artificial Intelligence (AAAI). Honolulu, HI. PDF
Past Projects
| Mutual Information-Maximizing Input Clustering (MIMIC) for Antenna Design | |
|
Seth Markle, Denis Bueno, and I applied Charles Isbell's MIMIC algorithm to the design of planar array antennas. This work compared MIMIC to a previously published and very successful genetic algorithm approach employed by GTRI's Signature Technology Lab. We found MIMIC to be far superior in terms of execution time due to the computationally expensive evaluation function of real-world antennas. Software and publication to be published soon. |
| Deriving Scientometric Information by Text Mining Scientific Publications | |
|
This work was in service of the research of
Dr. Chiara
Franzoni, an economist specializing in scientometrics. I applied
text mining methods to a database of publication abstracts and
biographical information for members of the American Physical Society.
Our initial publication focused on finding patterns of specialization
(in topic or research method) over time. Selected Publications
|
| Using Optimization Algorithms to Design Neural Networks | |
|
This work was part of a larger project led by Dr. Paul Kemper in GTRI's Signature Technology Lab. The project sought effective machine learning algorithms for identifying RF emitters. In an effort to build on previously successful neural network approaches, Denis Bueno and I applied genetic and MIMIC optimization techniques to the design of neural network architectures. |
| MAT (MAT Analysis Tool): A GUI Analysis Platform for Materials Characterization Experiments | |
|
The MAT software package is a modular GUI platform for storing and alayzing materials experiments. I designed a data management system, a flexible user interface for displaying multiple experiments, and a modular plug-in architecture that enables the straightforward addition of new analysis modules, thereby leveraging the data storage and allowing analysts to easily compare experiment data in multiple ways in a single desktop application. |
| SACRE BLEU: Software-Assisted Content Review Based on Lanuage (English) Understanding | |
|
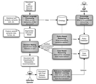
The SACRE BLEU project sought to develop software that identified information of interest in arbitrary human-language text, where information of interest is determined by both policy and precedent. The system is intended for application to the problem of content review for classified information where release officers must aprove the sharing of vast quantities of information on often very short deadlines. My role was to investigate user-adaptive methods and help manage the project, in particular the overall architecture and evaluation of technology components. |
| Casebook: An Adaptive Problem-Based Learning Environment | |
|
Casebook is Dr. Ashwin Ram's web-based platform for applying Problem-Based Learning in the classroom. By providing a suite of collaboration and research tools, and guiding students through the process of PBL, Casebook solves the primary obstacle to adoption of PBL in real-world classroms: the scalability of limited teacher-facilitator resources. Traditional PBL requires a great deal of involvement from the teacher to facilitate the process. Casebook takes care of a great deal of the details so that PBL can be effectively applied in real-world classrooms. I implemented software engineering practices, deployed and maintained the system for classroom research studies, and helped design Casebook 2, which is currently in development. |
