logo

Construction

Step 1

Begin by assembeling all of the sensor circuits.

 

Step 2

Prepare the sensors for attachment by adding wires to carry the detection signal, power lines, and a surface by which to attach the board.

 

Step 3

Construct the wooden frame of the device, and the stand-alone structure to attach the water guns to.

 

Step 4

Prepare the waterguns for use in the device by soldering on wires that can activate the firing switch, and wires to replace the battery as a power source.

 

Step 5

Re-assemble the gun with the new wires leading out of the back.

 

Step 6

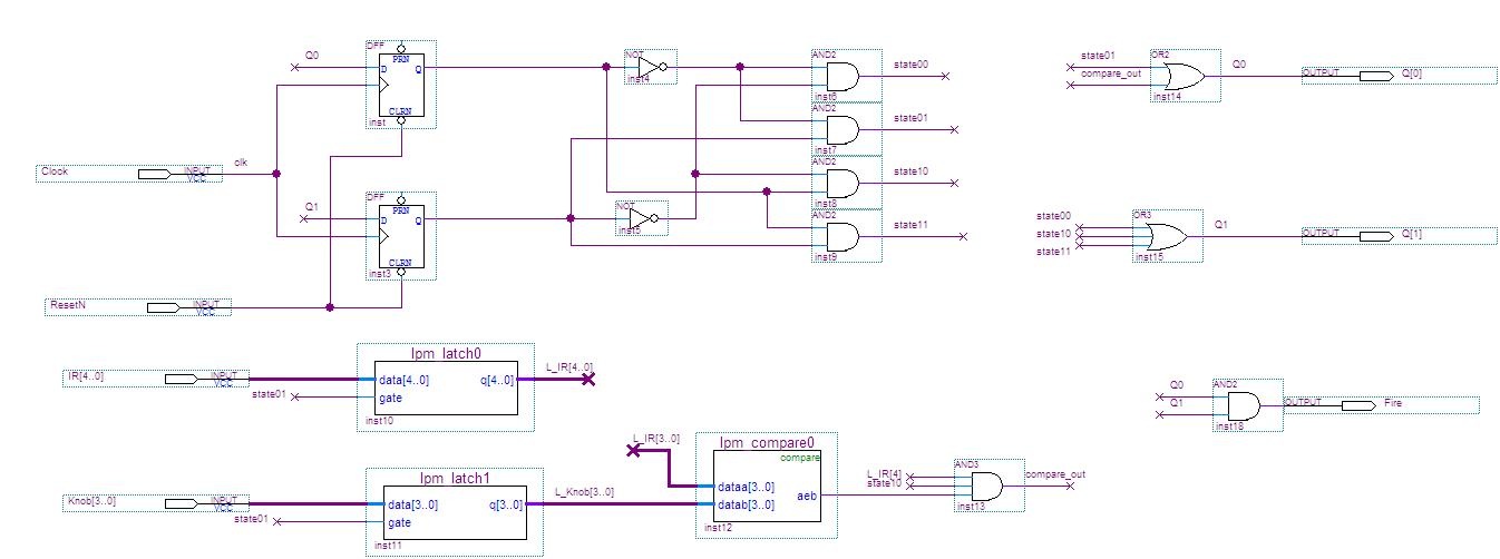
Next we will construct the state machine that drives the logic of the device. Click here for the full schematic. The final result will look something like this.

 

Step 7

Attach the sensor disable push button and the sensor height justment dial to the structure. Do this while keeping bunches of wireing away from the user.

 

© 2011 ICANHAZSUPERSOAKERZ
Template design by Andreas Viklund