Design
Mockup

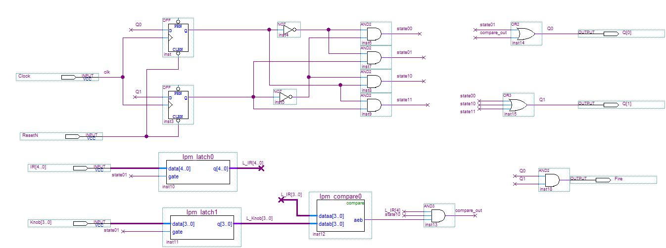
State Machine
Parts List
| Image | Part | Description | Quantity |
|---|---|---|---|
|
Water Gun | AK47 Saturator | 2 |
|
2 by 4 | Lumber | 3 |
|
MK120 IR Light Barrier | IR Sensor | 5 |
|
Dial | 16 state mechanical dial | 1 |
|
Push Button | Large button for device override | 1 |
|
9 volt AC adapter | Modified 9 volt wall charger | 3 |
|
Wire nuts | 1 bag | |
|
Assorted wire | Multiple colors | 2 spools |
|
State Machine components | ||
| AND gate | 6 | ||
| OR gate | 2 | ||
| NOT gate | 2 | ||
| Latch | 2 | ||
| Clock | 2 | ||
| Comparator | 1 |