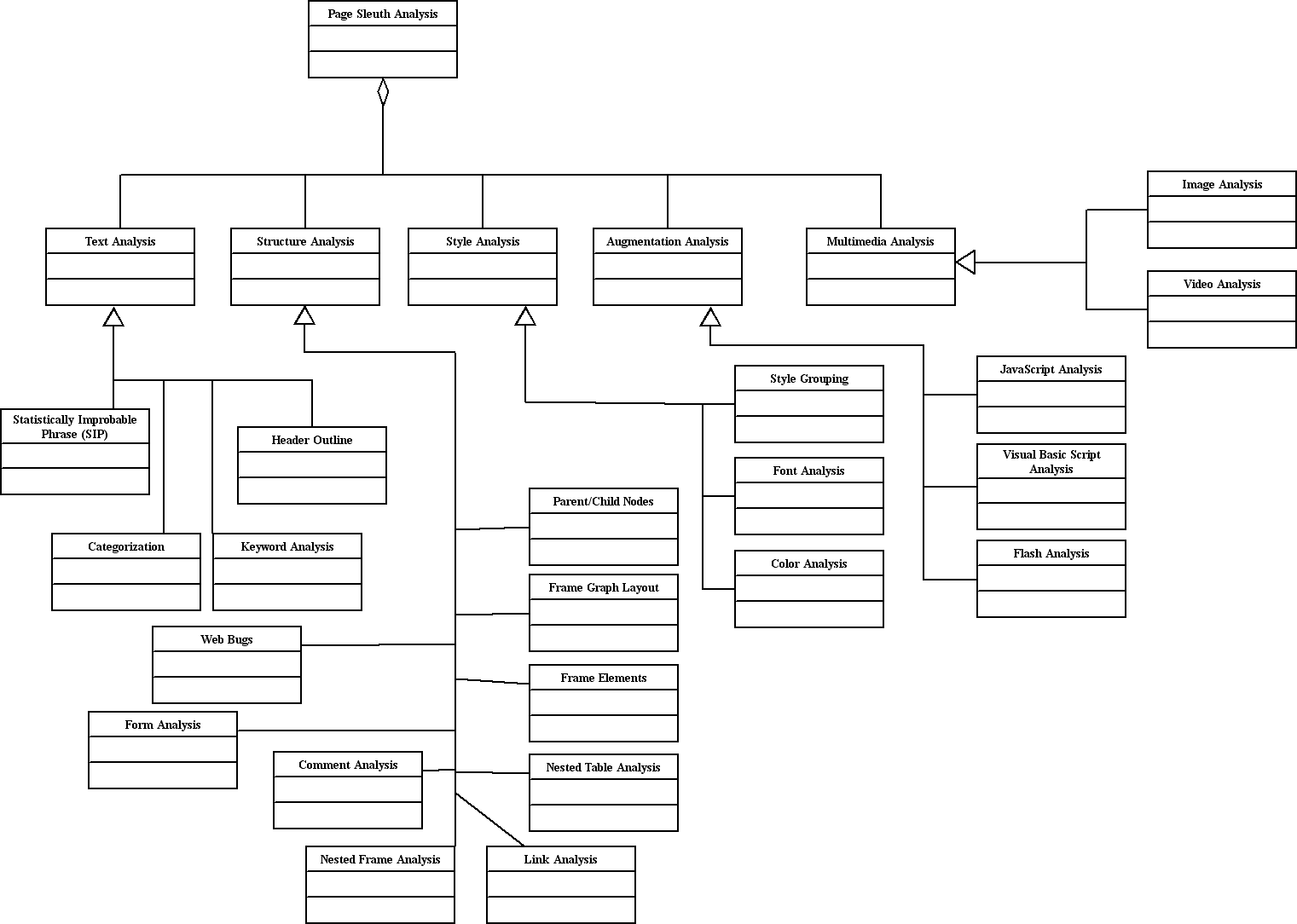
UML Analysis



Structure Analysis




Functional Analysis




Sequence Diagram




Architecture Drawing




Smart Draw Files
Structure Analysis File
Functional Analysis File