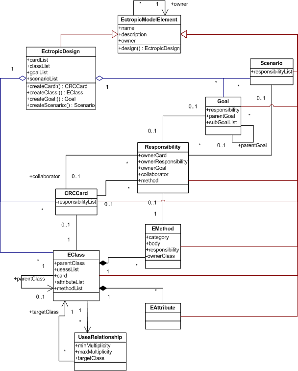
Class Diagram for ECoDE v3.0
Project Documentation and Artifacts
Ectropic Software Home Page