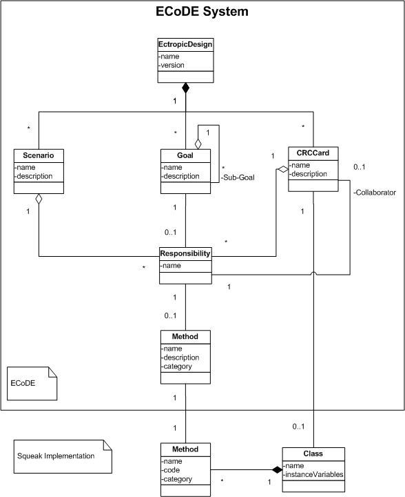
Class Diagram for ECoDE v2.0
Project Documentation and Artifacts
Ectropic Software Home Page