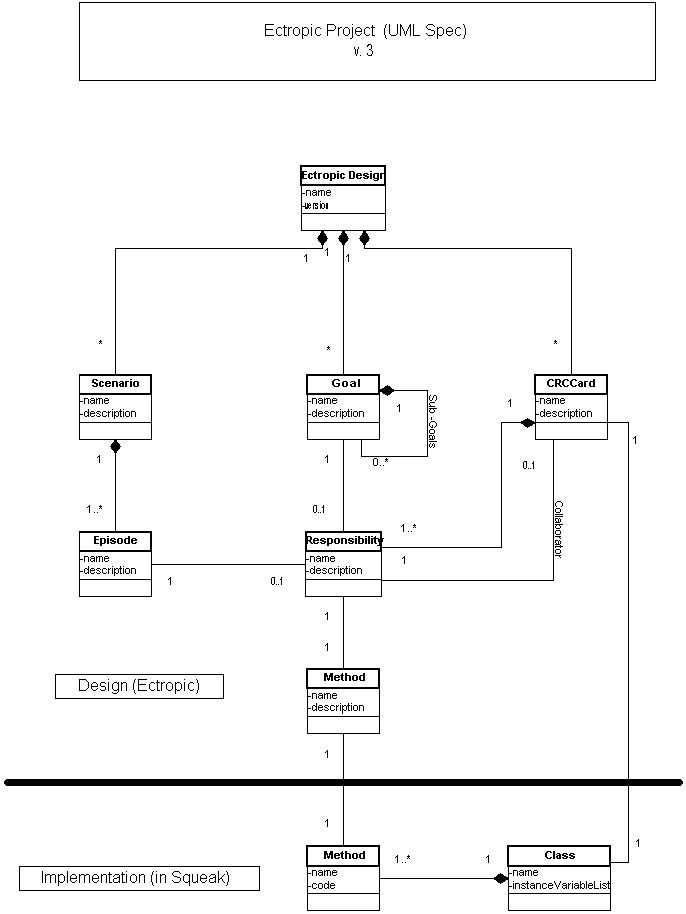
Class Diagram for ECoDE v1.0
Project Documentation and Artifacts
Ectropic Software Home Page